安徽省人民政府关于印发《安徽省财政科学管理试点实施方案》的通知
各市、县人民政府,省政府各部门、各直属机构:
现将《安徽省财政科学管理试点实施方案》印发给你们,请认真贯彻落实。
安徽省人民政府
2025年6月30日
安徽省财政科学管理试点实施方案
为深化财税体制改革,提升财政治理效能和财政资金质效,根据财政部工作要求,制定本方案。
一、总体要求
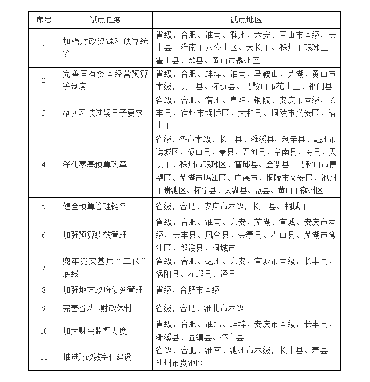
坚持以习近平新时代中国特色社会主义思想为指导,以加强财政资源和预算统筹、完善国有资本经营预算等制度、落实习惯过紧日子要求、深化零基预算改革、健全预算管理链条、加强预算绩效管理、兜牢兜实基层“三保”底线、加强地方政府债务管理、完善省以下财政体制、加大财会监督力度、推进财政数字化建设等11项试点任务为抓手,坚持以政领财、以财辅政,坚持守正创新、与时俱进,坚持系统集成、协同高效,坚持绩效导向、底线思维,坚持有效市场、有为政府,通过财政科学管理试点,推动财政管理水平迈上新台阶,为奋力谱写中国式现代化安徽篇章提供坚实财政保障。
主要目标是:2025年,取得阶段性成效;2026年,系统总结经验,优化完善措施,基本完成试点任务,全面提升财政管理的系统化、精细化、标准化和法治化水平,以财政科学管理推动政府治理效能提升。
二、主要举措
(一)加强财政资源和预算统筹
加强政府全口径收支预算管理,将依托行政权力、政府信用、国有资源资产获取的收入全部纳入政府预算管理,探索建立相关收入目录清单。统筹部门各类收入,统一安排各项支出。健全非财政拨款结转结余资金盘活机制,推动部门非财政拨款结余资金统筹使用。统一预算分配权,合理界定财政部门和有关职能部门的权责关系,将所有预算资金纳入财政部门统一分配。除党中央、国务院和法律法规另有规定外,全面取消一般公共预算中以收定支和重点支出挂钩、变相挂钩的规定。加强国有资金、资产、资源统筹,形成全口径台账,加大盘活利用力度。加强政府性基金预算、国有资本经营预算与一般公共预算统筹,加大国有资本经营预算调入一般公共预算的力度。完善权责发生制政府综合财务报告制度。(牵头单位:省财政厅、省发展改革委、省自然资源厅、省国资委)
(二)完善国有资本经营预算等制度
加强国有资本经营预算收入管理,扩大预算实施范围,健全国有资本收益收取机制,加强收入执行管理;提升国有资本经营预算支出效能,优化支出结构,规范项目管理;夯实国有资本经营预算基础管理工作,强化国有企业专业化穿透式监管。突出政府投资基金的政府引导及政策性定位,发挥省市县财政和国有金融资本出资平台协同作用;规范基金设立审批,加强基金预算管理,建立全省政府投资基金信息管理系统;建立健全容错机制,完善基金绩效管理,争取财政部基金国有资产管理政策试点,建立基金国有份额转让机制;发展耐心资本,拓宽基金退出渠道。(牵头单位:省财政厅,配合单位:省发展改革委、省审计厅、省地方金融管理局、省国资委、安徽证监局)
(三)落实习惯过紧日子要求
建立省级过紧日子评估机制,将过紧日子评估结果与预算安排挂钩。研究制定过紧日子支出事项清单。加强与国家资产调剂共享平台对接,加大资产调剂共享力度。严格“三公”经费总额控制,财政部门原则上以本级全口径“三公”经费上年预算数为上限,对“三公”经费预算编制实行限额管理。规范“三公”经费预算调剂,细化管理规则。推动“三公”经费数字化管理,建设“三公”经费阈值提醒系统,完善经费支付预警规则,强化全口径“三公”经费支出审核。严格落实预算排序要求,编制重点保障事项清单。(牵头单位:省财政厅、省外办、省管局)
(四)深化零基预算改革
健全支出政策管理机制,全面整合重塑预算项目,完善预算分类保障制度,健全重点保障事项清单制度。开展项目库清理工作,实施项目全生命周期管理,提升项目与部门职能匹配度。加强中期财政规划管理。出台省级预算支出标准体系建设工作方案,全面推动省级支出标准体系建设,强化支出标准运用。实施零基预算改革2.0版,由一般公共预算向政府性基金预算和国有资本经营预算纵深推进,加强各级政策资金协同和财政金融联动。(牵头单位:省财政厅)
(五)健全预算管理链条
构建政府投资项目财力需求事前审查机制,严格实行事前财政承受能力评估和可行性、必要性评价。规范项目筹资顺序,遵循中央预算内投资和国债资金、中央专项补助资金、专项债券、银行贷款等市场化融资、自筹资金、地方财政资金的顺序筹集资金。抓实筹资方案论证,重点评估是否符合中央和省级资金支持方向、补助标准,是否超出发债空间、新增政府隐性债务,自筹资金是否合规、真实等。强化项目投资评审,严格核定投资规模。根据建设需求和合同要求,做好资金计划、安排、拨付。完善项目全生命周期管理机制,提高预算编制精准性。坚持预算法定,严格按照批复的预算执行,严控预算调整调剂事项,严禁出台溯及以前年度的增支政策,加强暂付性款项管理。(牵头单位:省财政厅、省发展改革委)
(六)加强预算绩效管理
开展成本预算绩效管理试点,加强公共服务成本管控。将事前绩效评估实质性嵌入重大政策、项目决策程序,与政策前置审查、项目立项审批、预算评审等实质性融合。完善绩效评价结果与预算安排、改进管理和政策调整挂钩机制,加强财政绩效评价与财会监督的协同。探索开展国有资本经营预算整体绩效评价,建立健全评价指标体系。推进重大政策、转移支付及政府投资项目绩效管理。动态完善各类核心绩效指标体系,加强绩效运行监控力度。采取预算部门日常监控和财政部门重点监控相结合,强化日常监控审核。推动绩效运行监控与预算执行常态化监控的协同。打造预算绩效管理地方标准升级版。完善资金“免申即享”兑付机制。搭建预算绩效管理信息化模块2.0版。探索建立政府投资基金、社会保险基金绩效管理机制。(牵头单位:省财政厅)
(七)兜牢兜实基层“三保”底线
开发上线“三保”模块,实现“三保”全流程信息化管理。清单化确定“三保”保障范围、标准,建立“三保”保障对象基础信息库。全面开展“三保”预算编制审核,健全完善逐级审核机制。硬化“三保”预算刚性约束,实行全流程动态监测,建立重点关注地区名单,开展执行情况年终核查。加强财政承受能力评估。加大财力下沉力度,强化库款资金调度,增强市县“三保”保障能力。开展动态平衡测算,做实应急处置机制,规范临时救助程序,视情提级管控、设立专账。(牵头单位:省财政厅,配合单位:省教育厅、省民政厅、省人力资源社会保障厅、省卫生健康委、省退役军人事务厅)
(八)加强地方政府债务管理
科学分配置换债券额度,对隐性债务精准置换。开展全域无隐债试点,加快推动地方政府隐性债务“清零”。认真落实再融资债券资金专户管理、专账核算、封闭运行要求,严肃债务置换工作执行纪律。加强隐性债务台账管理,加大督导检查力度,严防新增隐性债务。完成2025年、2026年融资平台压降目标,逐年压减存量经营性债务,鼓励各地加大对融资平台的优质资产资源注入和相关政策支持力度,推动融资平台市场化转型。研究制定专项债券项目“自审自发”试点工作方案和专项债券管理办法,加强投后跟踪管理、资产登记管理、收益归集管理,实行专项债券专户管理,建立偿债备付金制度,防范债券兑付风险。(牵头单位:省财政厅、省发展改革委,配合单位:省审计厅、省地方金融管理局、省国资委、人民银行安徽省分行、安徽金融监管局、安徽证监局等)
(九)完善省以下财政体制
根据中央税制改革进展、中央与地方收入调整等情况,适时稳步调整省以下政府间收入划分,优化财政体制上解政策。适时优化财政省直管县制度,推进完善市对市辖区财政管理体制,规范各类开发区管理体制。清晰界定省以下财政事权和支出责任,根据中央统一部署,按照成熟一项、推进一项原则,适时优化相关领域财政事权划分。探索综合运用经济目标实现度、财政收入规模、财政运行风险防控等因素,构建定位更加精准、导向更加明确、奖惩更加合理的促进高质量发展转移支付激励约束机制。优化转移支付结构,逐步提高一般性转移支付规模,清理规范专项转移支付。(牵头单位:省财政厅)
(十)加大财会监督力度
制定财会监督标准化流程和注册会计师行业执业质量检查工作手册,细化中介机构行政处罚裁量基准。开展严肃财经纪律专项整治,选取重点领域,省市县同步开展财会监督试点。开展会计中介机构、资产评估机构等专项检查,严厉打击财务会计违法违规行为。加强纪检监察监督、巡视巡察监督与财会监督贯通协调,强化与人大监督、民主监督的配合协同,增强与行政监督、司法监督、审计监督、统计监督等其他各类监督协同联动,推进财政系统上下联动监督。发挥财政部门在财会监督中的业务指导作用,优化财会监督工作方法,强化财会监督结果应用,加强财会监督队伍建设。(牵头单位:省财政厅)
(十一)推进财政数字化建设
完善预算管理一体化系统,强化对零基预算改革的支撑,加快专项业务系统整合优化。健全基层财政运行风险预警体系,建设基层财政运行监测平台,加强“三保”资金、政府法定债务等全流程监测监管。建立数据共享和预测分析机制,搭建财政支出数据主题域和报表共享平台,探索应用财政收支预测分析模型。加快财务管理系统建设,全面推广电子凭证会计数据标准应用。建设财政大数据调度中心,建立财政数据资源目录,深化财政数据分类分级和集中归集。推进数据分析应用支撑组件体系建设,搭建可视化分析平台和全省智能化运维平台。发挥数字财政建设人才库支撑作用。探索“一地创新、全省复用”工作机制,构建贯通全省的数字财政管理体系。(牵头单位:省财政厅)
三、保障措施
省级层面成立财政科学管理试点工作专班,由省政府主要负责同志担任专班召集人,省政府分管负责同志担任副召集人,省政府秘书长、有关副秘书长及省发展改革委、省财政厅、省自然资源厅、省外办、省地方金融管理局、省国资委、省管局主要负责同志为成员,工作专班负责统筹谋划、部署、推动试点工作重大事项。专班办公室设在省财政厅,具体负责专班日常工作,办公室主任由省财政厅主要负责同志兼任。专班在工作任务完成后自动撤销。各地各部门要扛起责任、担当作为,细化工作举措,完善工作机制,积极推动试点任务落地见效。重大问题、重要情况及时按程序请示报告。
附件:安徽省财政科学管理试点地区
附件
安徽省财政科学管理试点地区

文章来源:安徽省人民政府办公厅
免责说明:设计图和内容版权归原作者所有,如有侵权请联系小编删除
扫二维码用手机看

0551-65333939
留言